労働安全衛生法及び作業環境測定法の一部を改正する法律案(閣法第57号、参院先議)、衆院本会議で可決・成立
岩田合同法律事務所
弁護士 市 川 一 樹
1 はじめに
2025年5月8日、「労働安全衛生法及び作業環境測定法の一部を改正する法律案」(以下「本改正案」)が成立した。
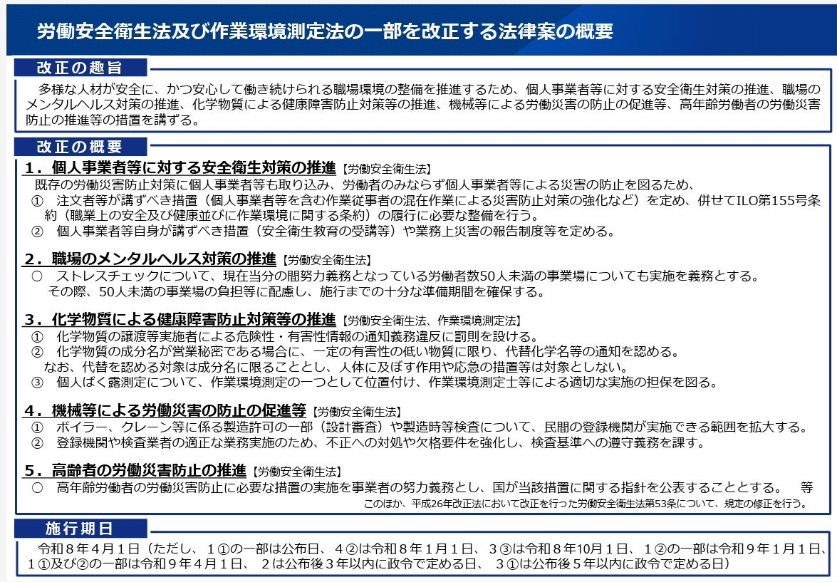
本改正案の概要は以下のとおりである。
出典:厚生労働省ホームページ(第217回国会(令和7年常会)提出法律案 概要)
本稿では、本改正案のうち比較的多くの企業に適用される、①個人事業者等に対する安全衛生対策の推進、②職場のメンタルヘルス対策の推進及び③高齢者の労働災害防止の推進について解説する。
この記事はプレミアム向け有料記事です
続きはログインしてご覧ください
(いちかわ・かずき)

岩田合同法律事務所弁護士。2018年京都大学法科大学院修了。2019年弁護士登録。2020年から2024年まで石嵜・山中総合法律事務所勤務。人事労務分野を中心に企業法務全般を取り扱う。
岩田合同法律事務所 http://www.iwatagodo.com/
<事務所概要>
1902 年、故岩田宙造弁護士(後に司法大臣、貴族院議員、日本弁護士連合会会長等を歴任)により創立。爾来、一貫して企業法務の分野を歩んできた、我が国において最も歴史ある法律事務所の一つ。設立当初より、政府系銀行、都市銀行、地方銀行、信託銀行、地域金融機関、保険会社、金融商品取引業者、商社、電力会社、重電機メーカー、素材メーカー、印刷、製紙、不動産、建設、食品会社等、我が国の代表的な企業等の法律顧問として、多数の企業法務案件に関与している。
<連絡先>
〒100-6315 東京都千代田区丸の内二丁目4番1号丸の内ビルディング15階 電話 03-3214-6205(代表)
労働安全衛生法及び作業環境測定法の一部を改正する法律案(閣法第57号、参院先議)、衆院本会議で可決・成立
https://www.shugiin.go.jp/internet/itdb_gian.nsf/html/gian/keika/1DDED36.htm
法律案の概要(厚労省)
https://www.mhlw.go.jp/content/001449334.pdf
