SH5326 金融審議会「資金決済制度等に関するワーキング・グループ」報告について 波多野恵亮/林敬祐(2025/02/21)

取引法務資金決済法・デジタル資産

金融審議会「資金決済制度等に関するワーキング・グループ」報告について

アンダーソン・毛利・友常法律事務所*

弁護士 波多野 恵 亮

弁護士 林   敬 祐

 

1 はじめに

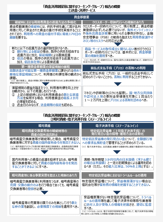
 2025年1月22日、金融審議会「資金決済制度等に関するワーキング・グループ」報告(以下「本WG報告」という。)が公表された[1]。本WG報告における主な項目は以下のとおりである。

 

Ⅰ. 送金・決済サービス

 ⑴ 資金移動業

  ・破綻時における利用者資金の返還方法の多様化
  ・第一種資金移動業の滞留規制の緩和
  ・クロスボーダー収納代行への規制のあり方

 ⑵ 前払式支払手段の寄附への利用

 

Ⅱ. 暗号資産・電子決済手段(ステーブルコイン)

 ⑴ 暗号資産

  ・暗号資産交換業者等の破綻時等の資産の国外流出防止
  ・暗号資産等に係る事業実態を踏まえた規制のあり方

 ⑵ 電子決済手段(ステーブルコイン)

  ・特定信託受益権(3号電子決済手段)の発行見合い金の管理・運用方法の柔軟化
  ・特定信託受益権におけるトラベルルールの適用

 

  以下、各項目に関る議論の概要を紹介する。

 

出典:「金融審議会 資金決済制度等に関するワーキング・グループ報告書 概要」
(金融庁、2025年1月22日)[2]

この記事はプレミアム向け有料記事です
続きはログインしてご覧ください


 

(はたの・けいすけ)

アンダーソン・毛利・友常法律事務所パートナー。2008年慶應義塾大学法学部卒業。2010年慶應義塾大学法科大学院卒業。2011年弁護士登録(第二東京弁護士会)。2015年7月から2017年6月まで金融庁総務企画局企画課信用制度参事官室に出向し、2016年及び2017年の2度にわたる銀行法改正(銀行業高度化等会社に関する制度、電子決済等代行業に関する制度等)及び下位法令の策定等を担当。当該経験を活かし、決済関連及び銀行グループの業務範囲関連の規制対応を特に専門分野とするほか、その他の金融規制対応やFinTech関連の幅広いリーガルアドバイスを行っている。

 

(はやし・けいすけ)

アンダーソン・毛利・友常法律事務所アソシエイト。2011年東京大学法学部卒業。2013年東京大学法科大学院卒業。2014年弁護士登録(東京弁護士会)。2016年4月から2018年3月まで国内大手証券会社コンプライアンス部に出向。2021年コロンビア大学・ロースクール(LL.M.)修了。2022年ニューヨーク州弁護士登録。2022年8月から2024年10月まで金融庁総合政策局フィンテック参事官室に出向。資金決済法、貸金業法等のフィンテック分野において、決済・送金、ステーブルコイン、暗号資産、ファクタリングなどフィンテック分野に関するスキーム構築、当局対応、登録申請業務等に従事するほか、証券会社など伝統的金融機関の金融規制業務に従事。

 

アンダーソン・毛利・友常法律事務所外国法共同事業 https://www.amt-law.com/

<事務所概要>
アンダーソン・毛利・友常法律事務所外国法共同事業は、日本における本格的国際法律事務所の草分け的存在からスタートして現在に至る、総合法律事務所である。コーポレート・M&A、ファイナンス、キャピタル・マーケッツ、知的財産、労働、紛争解決、事業再生等、企業活動に関連するあらゆる分野に関して、豊富な実績を有する数多くの専門家を擁している。国内では東京、大阪、名古屋に拠点を有し、海外では北京、上海、香港、シンガポール、ハノイ、ホーチミン、バンコク、ジャカルタ等のアジア諸国およびロンドン、ブリュッセルに拠点を有する。

<連絡先>
〒100-8136 東京都千代田区大手町1-1-1 大手町パークビルディング

 


* 「アンダーソン・毛利・友常法律事務所」は、アンダーソン・毛利・友常法律事務所外国法共同事業および弁護士法人アンダーソン・毛利・友常法律事務所を含むグループの総称として使用

タイトルとURLをコピーしました