学校設置者等及び民間教育保育等事業者による児童対象性暴力等の防止等のための措置に関する法律(いわゆる日本版DBS法)の成立
アンダーソン・毛利・友常法律事務所*
(教育保育等業務・情報管理関係)弁護士 松 本 拓
弁護士 西 村 順一郎
(個人情報保護法・労働法関係)弁護士 大 槻 健 介
弁護士 安 藤 翔
1 はじめに
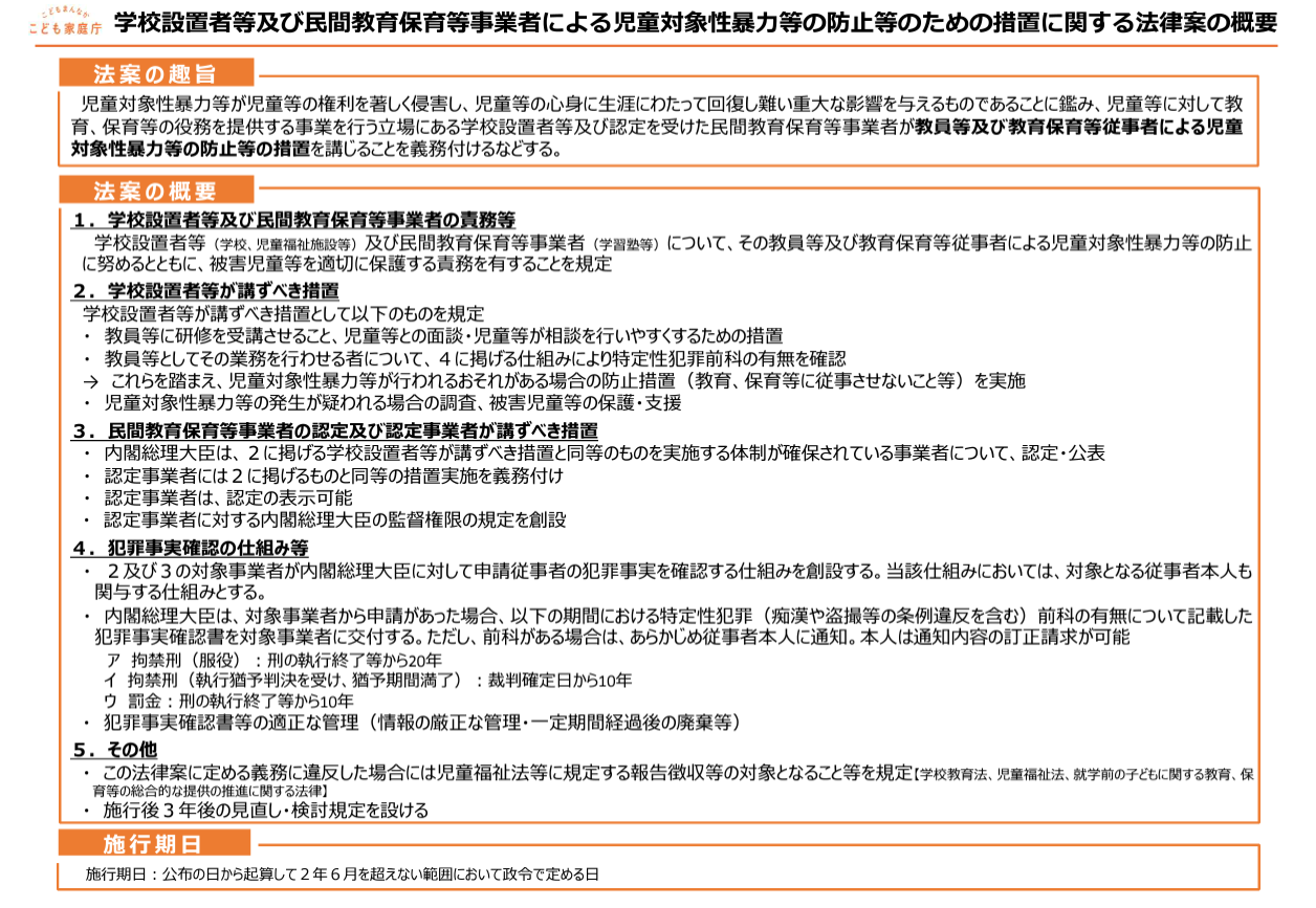
2024年6月19日、「学校設置者等及び民間教育保育等事業者による児童対象性暴力等の防止等のための措置に関する法律」(いわゆる日本版DBS法。以下、「児童対象性暴力防止法」または「法」という。)が成立した。
同法は、学校設置者等および認定を受けた民間教育保育等事業者(以下、「認定事業者等」という。)に対し、教員等および教育保育等従事者による児童対象性暴力等の防止等の措置を講じることを義務付けるものである。当該義務の一環として、学校設置者等および認定事業者等は、教員等および教育保育等従事者の特定性犯罪(法2条7項)前科[1]の有無を確認しなければならない。当該照会の仕組みは、イギリスの犯罪歴照会制度を参考にしており、有識者会議での議論[2]も踏まえ検討されたものである。
本稿では、児童対象性暴力防止法の概要を説明した上で、労務管理を含む施行後の実務上の影響および留意事項について紹介する。
この記事はプレミアム向け有料記事です
続きはログインしてご覧ください
(まつもと・たく)

アンダーソン・毛利・友常法律事務所パートナー(弁護士・ニューヨーク州弁護士)。主要な業務分野は,①M&A・投資,②経済安全保障・通商,③アウトバウンド・インバウンド,④スタートアップ法務・投資,⑤ウェルス・マネジメント及び⑥競争法関連。2012年インドネシアのSSEK法律事務所勤務,2016年コロンビア大学・ロースクール(LLM)修了,2016年~2017年米国のSeward & Kissel法律事務所勤務。https://www.amt-law.com/professionals/profile/TUM
(にしむら・じゅんいちろう)

アンダーソン・毛利・友常法律事務所アソシエイト。2016年東京大学法学部卒業。2018年東京大学法科大学院卒業。2019年弁護士登録(第二東京弁護士会)。主な取扱い分野は、知的財産法、個人情報保護法。2022年9月から2024年3月まで個人情報保護委員会事務局に出向。官民を問わず個人情報の取扱いにかかるルールの策定等に携わる。
(おおつき・けんすけ)

アンダーソン・毛利・友常法律事務所パートナー。2005年 京都大学法学部卒業。2007年 弁護士登録(第一東京弁護士会)。2014年 米国Fordham University School of Law卒業、同年ニューヨーク州司法試験合格。2014年 – 2015年 フランス パリのMcDermott Will & Emery法律事務所にて研修。雇用関係法、労働法に関する業務分野を中心に、人事制度・人事管理関係の案件、労働訴訟・労働審判その他の労働紛争を広く取り扱う。
(あんどう・しょう)

アンダーソン・毛利・友常法律事務所アソシエイト。2010年早稲田大学法学部卒業。2013年慶應義塾大学法科大学院卒業。2014年弁護士登録(第一東京弁護士会)。2019年~2020年に米国ニューヨークの大手総合商社・コンプライアンス部門に出向。2022年University of Virginia(LL.M)卒業。経営法曹会議会員。使用者側の労働法務を中心に個人情報保護法等の領域も取り扱い、国内外のクライアントに対し、多数のアドバイスを行っている。
アンダーソン・毛利・友常法律事務所外国法共同事業 https://www.amt-law.com/
<事務所概要>
アンダーソン・毛利・友常法律事務所外国法共同事業は、日本における本格的国際法律事務所の草分け的存在からスタートして現在に至る、総合法律事務所である。コーポレート・M&A、ファイナンス、キャピタル・マーケッツ、知的財産、労働、紛争解決、事業再生等、企業活動に関連するあらゆる分野に関して、豊富な実績を有する数多くの専門家を擁している。国内では東京、大阪、名古屋に拠点を有し、海外では北京、上海、香港、シンガポール、ホーチミン、バンコク、ジャカルタ等のアジア諸国に拠点を有する。
<連絡先>
〒100-8136 東京都千代田区大手町1-1-1 大手町パークビルディング
*「アンダーソン・毛利・友常法律事務所」は、アンダーソン・毛利・友常法律事務所外国法共同事業および弁護士法人アンダーソン・毛利・友常法律事務所を含むグループの総称として使用